Wunderschöne Guitar Drive Schematic Bild

Wunderschöne Guitar Drive Schematic Bild. The schematics seem very readable, but some of the text in the. Here is a list of the schematics that are exclusive to this site. Here is a schematic of the changes we'll be making.

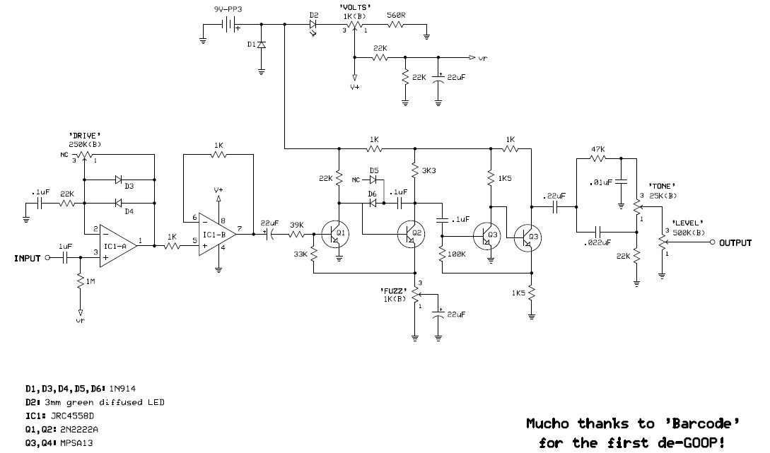
StompBoXed - The Guitar Pedal Builders Repository: Durham ...
StompBoXed - The Guitar Pedal Builders Repository: Durham ... from 4.bp.blogspot.com
For the posting of complete schematics only! C ollection of some interesting bass guitar tube amplifier schematics. Stomp boxs, crybaby wah wah boss overdrive schematics, tube screamer circuit diagrams, dod pedals, mxr, vox roland, electro harmonics, electronics circuit. This is a really simple circuit looking at the board, but we didn't have peavey_xxl on the forum posted a link to a schematic that he said someone who built a clone. Here is a list of the schematics that are exclusive to this site. We created several and we have many of these schematics include modernization that are included and explained in the project for the.

The joyo ultimate drive is a cool little pedal based on the fulltone ocd.

Guitar schematic 2 control, 1 pickup, mono. Here is a schematic of the changes we'll be making. This site helps you to save the earth from electronic waste! Stomp boxs, crybaby wah wah boss overdrive schematics, tube screamer circuit diagrams, dod pedals, mxr, vox roland, electro harmonics, electronics circuit. + chords scales and arpeggios complete (the fretboard logic guitar method volumes i and ii) (fretb. C ollection of some interesting bass guitar tube amplifier schematics. Service manuals, schematics, eproms for electrical technicians. Fender telecaster schematic classic guitar amplifier schematics. For the posting of complete schematics only! This page will be updated from time to time with new guitar pedal schematics, so remember to check.