Erstaunlich Schaltplan Netzteil Mit Lm317 Bild

Erstaunlich Schaltplan Netzteil Mit Lm317 Bild. Anbei bilder auf den man etwas erkennt und ich freue mich schon auf den super schaltplan für das schnell und einfach aufgebaute 20a / 60v netzteil! Danke, hmeck, mit widerstand vor dem lm337 verhält sich das ganze schon viel besser. Einfachheitshalber wird dies nur für eine positive ausgangsspannung +ub beschrieben.

Regelbares Netzteil Schaltplan
Regelbares Netzteil Schaltplan from radio-bastler.de
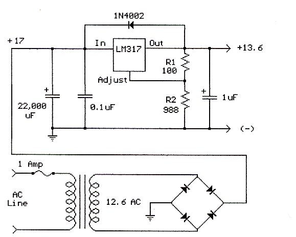
Auch ein größerer c13 ändert nichts. Danke, hmeck, mit widerstand vor dem lm337 verhält sich das ganze schon viel besser. The capacitance c3 bypassing the adjust pin to ground will improve the ripple rejection capability while the diodes are used to protect the regulator from excess flowing through it if a battery or any other voltage source is connected. Bei diesem hier ist aber noch ein transistor verbaut, welche aufgabe hat er? Ic1 = lm 317 1.3 dioden plazieren sie die dioden polungsrichtig auf der platine und löten sie diese fest. You probably know that lm317 ic is used as an adjustable voltage regulator, but did you know it can be used as an audio amplifier?

15 p1 = 10 k schaltplan (spannung) typ 1 mech.lštpunkt typ 2 schleifer schleifer bestückungsplan 16 17 2.

The capacitance c3 bypassing the adjust pin to ground will improve the ripple rejection capability while the diodes are used to protect the regulator from excess flowing through it if a battery or any other voltage source is connected. Eine erweiterung zu einem solchen netzteil mit ±ub, bleibt (vorläufig) dem leser. Bei diesem hier ist aber noch ein transistor verbaut, welche aufgabe hat er? Man sollte beim lm317lz und lm337lz mit einer maximalen dropoutspannung von 2 vdc auch bei sehr kleinen strömen rechnen. Auch ein größerer c13 ändert nichts. 15 p1 = 10 k schaltplan (spannung) typ 1 mech.lštpunkt typ 2 schleifer schleifer bestückungsplan 16 17 2. Anbei bilder auf den man etwas erkennt und ich freue mich schon auf den super schaltplan für das schnell und einfach aufgebaute 20a / 60v netzteil! Ich wollte ein symmetrisches netzteil mit den lm3x7 nach dem beispiel im datasheet inkl. Ich meinte, es wird kein kühlkörper nötig sein. You probably know that lm317 ic is used as an adjustable voltage regulator, but did you know it can be used as an audio amplifier?